Suggestions
Ryan Singer
CEO of VEX, let's trade every startup
Ryan Singer, with the LinkedIn username "ryans," is the Chief Executive Officer of VEX, a firm that advises venture capital funds investing in Silicon Valley startups and helps them seek liquidity through secondary markets. He is based in the United States, specifically Puerto Rico, where he has been leading VEX since October 2021.13
Ryan has extensive experience in the blockchain and cryptocurrency industry, with over four years of involvement. Before joining VEX, he co-founded and led Chia Network, a company that developed a digital currency using proofs of space and time for consensus. He also served as the Managing Director at Neighborly Corporation, focusing on digital asset and blockchain strategy.1
Ryan is passionate about building the future of finance, economics, and technology. His background includes roles such as CEO of Blockchain Health Co and Blockchain Clearing Corporation, as well as co-founder of CryptoCorp and President/COO of TradeHill.1
It's worth noting that there are other individuals named Ryan Singer, such as the one associated with Felt Presence LLC and Basecamp, who is a software builder and author of "Shape Up".2 However, the Ryan Singer in question here is specifically the CEO of VEX.
Highlights
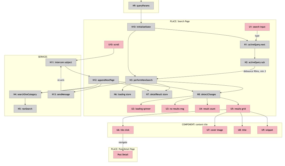
Part of shaping a change to any pre-existing system (vs. green field) is knowing what the existing system actually does and how it works.
The WIP breadboarding skill generates a display of the current architecture for the parts of the system I'm changing.
The trick to this is choosing the right level of abstraction. Rendering the full code would be a giant hairball. Like in UI breadboards in Shape Up, "affordances" are the simplifying concept. They answer the question: "what are the things I can operate on to do something?"
The twist here is we are generating affordances for both the UI and code perspectives. I can click a button. I can also call a function that renders a button. Both are things I can "act on" from a whole-system POV to make something happen.

Picking up on a shaping project I haven't touched in two weeks. Forgot where I left off. Claude's shaping skill knows to start here. It takes the iteration we left off on (shape F, after eliminating ideas A, B C ...). It describes the missing thing that isn't solved yet (requirement 12) so I know what I need to think about next.
(This is for an industry-specific CMS. R12 requires making UI/UX judgements about where we surface this information and whether it makes sense in the current place or not.)


